公司治理
INVESTOR RELATIONS
INVESTOR RELATIONS
內部稽核內部稽核

組織

1.本公司設置隸屬於董事會之內部稽核單位,專職於內部稽核之工作。並依公司規模、業務情況、管理需要及其他相關法令之規定,設置專任內部稽核主管 1 人。

內部稽核主管之任免必須經董事會同意,並以網際網路資訊系統申報備查。

2.稽核室主要職責在於檢查、評估內部控制制度之有效性,衡量營運之效率,報導之可靠性及相關法令之遵循,適時提供改善建議,以確保各項制度得以持續有效實施。

業務執行

1.依風險評估結果擬訂年度稽核計畫,包括每月應稽核之項目,年度稽核計畫並確實執行,據以檢查公司之內部控制制度, 並檢附工作底稿及相關資料等作成稽核報告。

2.稽核報告及追蹤報告陳核後,於稽核項目完成之次月底前交付獨立董事查閱。

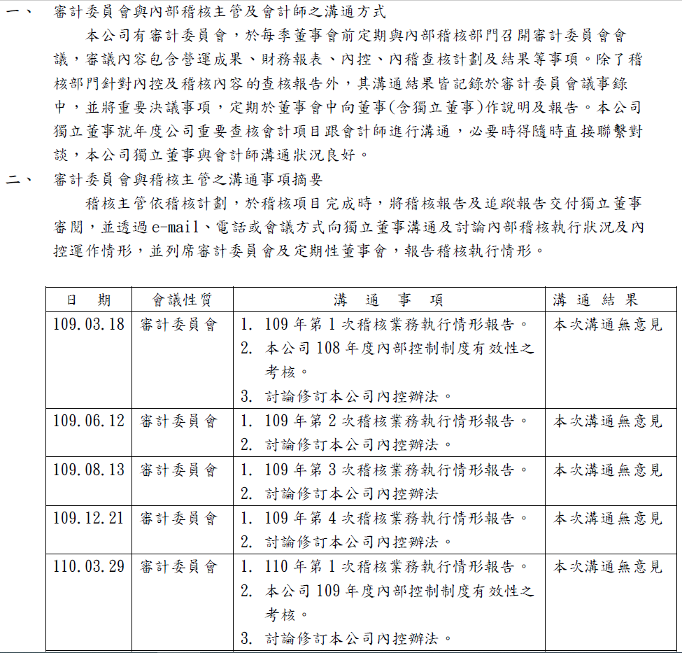
3.公司內部稽核人員秉持超然獨立之精神,以客觀公正之立場,確實執行其職務,盡專業上應有之注意,定期向獨立董事報告稽核業務外,稽核主管並列席董事會報告。